Thư viện linh kiện - HQD Components
Linh kiện nổi bật
726 kết quả (Trang 1/61)
SOP-8 (also DIP-8) Img
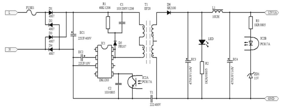
PWM Controllers DK1203

IC nguồn xung AC-DC (flyback) PWM tích hợp MOSFET cao áp (≈700V) – dùng cho adapter/power 작은

Min +85V Max +265V
DIP-8 / COB-8
IC Nguồn (Power) TC3582DA

IC sạc pin đa chức năng (Multi-function Charger IC), tương tự TC3582 với hỗ trợ nhiều chế độ đèn và bảo vệ ngắn mạch

DIP-8 / COB-8
IC Nguồn (Power) TC3582

IC sạc pin đa chức năng (Multi-function Charger IC), hỗ trợ nhận diện cực pin và nhiều chế độ hiển thị đèn sạc

TO-220AB
MOSFET N-Channel IRFB4620

MOSFET N-Channel công suất cao, Rds(on) thấp, thường dùng trong mạch công suất, cầu H, nguồn DC-DC

Min 0V Max +200V
DIP-16 / SOIC-16
Driver Động cơ / Relay IRS2092

IC driver cầu H / half-bridge điện áp cao, thường dùng cho ampli Class-D và mạch công suất

Min +10V Max +600V
SO-8C
PWM Controllers LNK626DG-TL

LinkSwitch-CV Off-Line Switcher với MOSFET tích hợp cho nguồn flyback, điều khiển CV chính xác

Min +85V Max +265V
DIP-8
PWM Controllers ICE2QS02

PWM controller Infineon cho SMPS, cần MOSFET rời

Min +10V Max +30V
DIP-8
PWM Controllers LNK364PN

LinkSwitch-XT off-line switcher công suất thấp, tích hợp MOSFET

Min +85V Max +265V
DIP-8
PWM Controllers LNK304PN

LinkSwitch-TN off-line switcher công suất thấp, tích hợp MOSFET

Min +85V Max +265V
TO-220-3
PWM Controllers TOP227Y

TOPSwitch off-line switcher tích hợp MOSFET công suất

Min +85V Max +265V
DIP-8 / SOP-8
PWM Controllers TNY277

TinySwitch-III Off-Line Switcher, phiên bản đặc biệt giữa TNY276 và TNY278

Min +85V Max +265V
DIP-8 / SOP-8
PWM Controllers TNY278

TinySwitch-III Off-Line Switcher, công suất cao nhất dòng TNY27x

Min +85V Max +265V